id="pcHeadSearch">
>
>
>
>
>
>
>
>
>
>
>
>
>
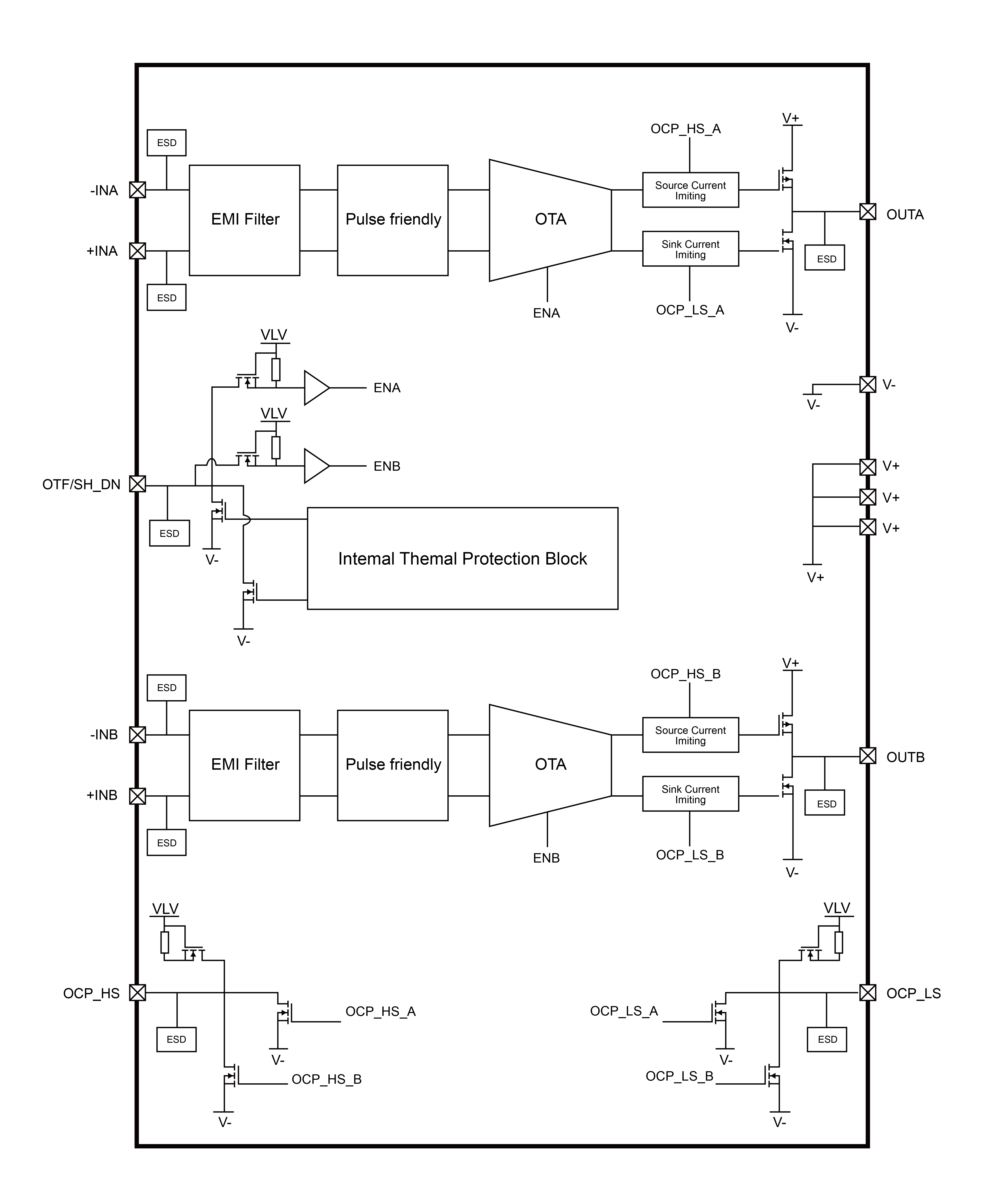
The NSOPA2401Q is a single CMOS operational amplifier combined full swing input and output. Current limiting and over temperature detection enhance overall system robustness when driving analog signals over wires that are susceptible to faults. It outputs typically up to 400mA of peak-to-peak current to drive low resistance load including inductance load such as angle resolver, lineout cable and piezo actuator. In addition, it has enhanced RF noise immunity.
Product Features
Application
Functional Block Diagram

>For more product information, please contact us.